|
|
|
|
更新日:2025年11月29日 |
|
|
|
|
| 寒くなって遠くのAM放送が良く聴ける季節になってきました。しかしながら、民放AM放送の停波も段階を経て進みつつあります。そこで、その前にAMラジオをメンテナンスしておきましょう。今回は液晶表示を新しい物に交換しました。今回も同様に改良した部分しか説明しませんので、過去記事も参照下さい。 | |
| AMラジオにメモリーを追加する | |
| AMラジオの追記とループアンテナ | |
| AMラジオはどう生きるか | |
| (液晶表示を新しくしたAMラジオ) | |
| 新しい機能を追加するごとに内部を改造してマイコンのソフトウェアを書き換えていると、そのマイコン基板に接続されている液晶表示にダメージを与えているようです。今まで使っていた液晶表示は安売りのおもちゃから取り出した物であり、マイコンとはパラレル接続なのでマイコンのクロックが低速でもかなり高速に書き換えることが出来ました。 | |
| (今までのAMラジオ) | |
| しかしながらここに来て液晶表示が分離してバックライトの光が周辺から漏れてかなり見栄えが悪くなっておりました。またコネクタ接続のため、時々接触不良となることもありました。そこで、この液晶表示部分を新しい物に交換します。 | |
| (バックライト部分から液晶が剥がれそうになっています) | |
| 液晶表示の交換にあたって、入手し易い物にすることにします。過去に短波ラジオの製作に使用したSPI接続の液晶を使用します。今でもAmazonでポチることが出来ます。SPI接続のためマイコンもそれに応じて新しくします。 | |
![]() |
|
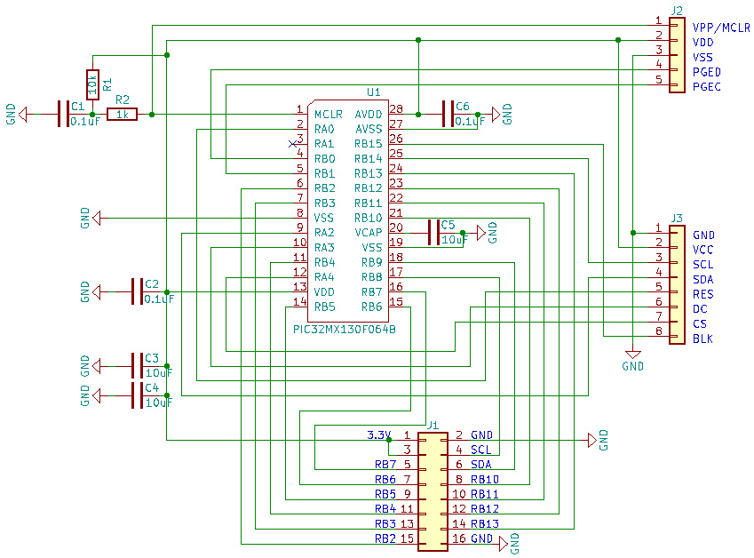
| (SPI接続80x160ドット液晶モジュール駆動のマイコン回路) | |
| PIC32MX130F64Bのマイコンを使用します。このマイコンはMOUSERから購入可能です。アメリカから発送されるので、送料がそこそこ掛かりますが、入手は比較的簡単です。このマイコンでSPI接続の液晶モジュールを駆動する基板は過去に試作しておりますので、この余りを使って製作を進めます。 | |
| (SPI接続液晶モジュールを駆動する基板) | |
| (部品を実装しました) | |
| 使用したマイコンのパッケージはSOPタイプです。部品発注の際はパッケージに注意して下さい。SSOPパッケージと間違える場合があります。 | |
| (液晶モジュールを合体) | |
| かなりコンパクトに基板化出来ているし、液晶モジュールもしっかりと作られているので、取り扱いも簡単ですね。 | |
| (液晶モジュール基板はホットボンドで貼り付けます) | |
| 液晶部分にホットボンドが付かないように注意しながら塗布して速攻で貼り付けましょう。 | |
| (背面から見た姿) | |
| マイコンから取り出しているピンはパラレル接続の液晶を使っていた時と変わっていますので、変換ケーブルなどを製作して接続すると簡単に出来ます。 | |
| (変換ケーブルの拡大写真) | |
![]() |
|
| (PIC32MXマイコンのポート割り付け) | |
| 液晶駆動以外のポートを外側に取り出していますが、ポートの番号が異なりますので、マイコンのソフトは書き換えが必要になります。一度短波ラジオで雛形が出来ているので、かなり短時間でソフトを作成することが出来ます。短波ラジオの記事はこちらを参照下さい。 | |
| 短波ラジオを作る | |
![]() |
|
| (入力ポートの機能) | |
| 液晶表示部分も小ぎれいになって、A<Mラジオとしての品か上がったように感じます。さあ、このAMラジオを使って、民放AM局の最後の放送を色々と受信したいと思っています。 | |
| まだまだ、これからもオーディオクラフト工房をよろしくお願いいたします。 | |
|
|
|
|
オーディオクラフト工房へ戻る |
|
|
|
|
|
|