|
|
|
|
更新日:2025年11月16日 |
|
|
|
|
| 久しぶりのオーディオ製作です。以前から気になっていた、スピーカーセレクターを新しくしました。今までは少し大きめのケースに入れていたので、他のオーディオ機器と大きさが合わず、別場所に置いていました。今回の製作でオーディオ機器の仲間入りとなりました。 | |
| 完成した姿です。今回表示は簡単な7セグメントユニットを使っています。 | |
| (完成した7セグメント表示のスピーカーセレクター) | |
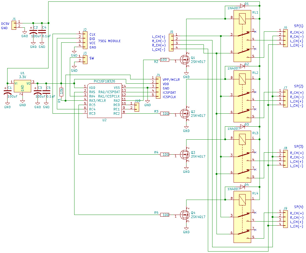
| 回路図を示します。プッシュボタンを押す毎にスピーカーを切り換える方式としました。 | |
![]() |
|
| (7セグメント表示のスピーカーセレクターの回路図) | |
| 電源はスイッチングタイプの5V出力のACアダプターを使います。リレーは秋月さんで購入しました5Vタイプです。リレーはトランジスタではなくFETで駆動しました。マイコンは最近よく使っているPIC16F18326になります。 | |
| (基板を新作しました) | |
| 勢いでプリント基板を新作しました。試作はいつものPCBWayさんにお願いしました。ガーバーデータのアップロードから1週間以内で基板が到着します。とても便利ですね。 | |
| (プリント基板に部品を実装しました) | |
| (端子の取り出しはいつものピンヘッダーです) | |
| 7セグメントモジュールはAmazonで購入出来るものです。以前のFMラジオの新作で使用したものです。簡単に制御出来てとても便利です。 | |
| (7セグメント4桁の表示モジュール) | |
| 激安で購入出来ますので、製作にはとても重宝します。 | |
| (接続しやすいようにピンヘッダーを垂直に付け直します) | |
| FMラジオの新作で記していますが、このモジュールの制御のソースはWEB上にあるので、それを移植して使用しています。このモジュールの基板上の端子名にはI2Cで制御出来るようなシルク印刷がしてありますが、制御はI2Cではありません。WEB上のソースをしっかりと理解して使用しましょう。 | |
![]() |
|
| (PICマイコンのポート割り付け) | |
| プッシュボタン(SW1)を押す毎にリレー出力を切り換えます。切り換え時にセレクトされるスピーカーの番号を数秒間表示します。そのまま放置すると表示は消灯します。消灯時にプッシュボタンを押すと今出力している番号を表示します。表示中にボタンを押すと次の出力に切り替わります。これは不用意にスピーカー出力が変わるのを防ぐ役目を持たせています。 | |
![]() |
|
| (内蔵EEPROMの割り付け) | |
| 使用しているPICマイコンにはEEPROMが内蔵されているので、電源を切ってもリレーの番号を記憶しています。 | |
![]() |
|
| (7セグメントのデータ割り付け) | |
| 今回は数字ではない表示を使用したいので、7セグメントのデータ割り付けを解析しました。7セグメントで表示出来る文字は限られていますが、「S」「P」「-」のデータを新たに作成しました。 | |
![]() |
|
| (7セグメントのデータ位置) | |
| セグメントとデータ位置は上図のようになっていますので、これから新しいデータを作る時の参考にして下さい。 | |
| (とてもコンパクトになった内部) | |
| 大変スッキリとした中身になりました。ちょっと全体的に軽いので重りを入れた方が良かったかもしれません。 | |
| (背面には端子台を2列配置) | |
| スピーカーとの接続には端子台を使います。10Pのものを2列配置しています。スピーカーケーブルにはY型端子を接続してセレクターの端子台にネジ止めします。これで接続は完璧ですね。 | |
| (セレクトしたスピーカー番号の表示) | |
| 7セグメント表示モジュールを使っていますので、このような表示も簡単に出来ます。本当に便利です。 | |
| (最新のオーディオ機器の全貌) | |
| 現在のオーディオ機器はこのようになっています。アンプとスピーカーセレクターとスピーカーの距離が短くなったので、気持ち、音が良くなったように感じています。 | |
| さて、もうやることが無かったと思っていたオーディオ機器の製作ですが、まだやることがあったのです。これからも続けていく、オーディオクラフト工房をよろしくお願いいたします。 | |
|
|
|
|
オーディオクラフト工房へ戻る |
|
|
|
|
|
|
|