| 
 | |
| 更新日:2025年8月28日 | |
|  | |
|  FMラジオの新作を作る | |
| 久しぶりの製作記事です。7セグメントで受信周波数を表示するFMラジオを作りました。そこそこの音も出したかったので、スピーカーも良い物を使いました。基本構成は過去のFMラジオ製作と同じです。単二電池を使用していますので長持ちすると思います。 | |
| 完成した姿です。持ち出しやすいサイズにしています。万が一の災害に備えましょう。 | |
| (完成した7セグメント周波数表示のFMラジオ) | |
| 突起物を含まない大きさは124mmx120mm、奥行84mmになります。 | |
| (背面からはこんな感じ) | |
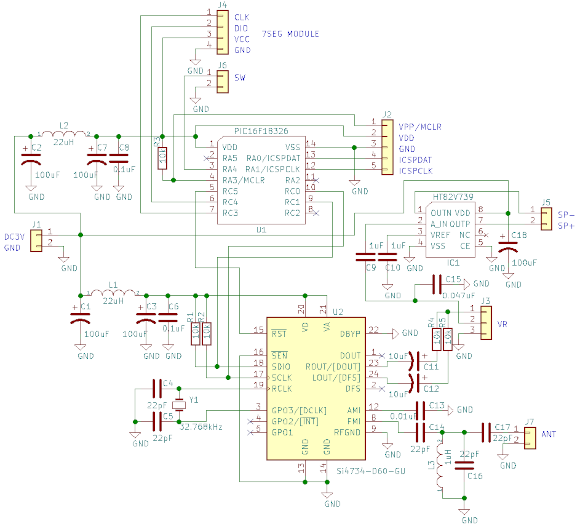
| 回路図を示します。過去にFMラジオ用に作った基板を流用しています。 | |
|  | |
| (7セグメント周波数表示FMラジオの回路図) | |
| 過去に製作したFMラジオに周波数表示を追加しました。周波数表示には7セグメント4桁の表示モジュールを使用します。局の選択は予めプログラムした周波数をプッシュボタンで行います。 | |
| (過去に製作したプリント基板に部品実装しました) | |
| そもそも今回の企画はAmazonで下写真の7セグメント4桁の表示セグメントを発見したことから始まりました。3.3Vでも動作するみたいだし、制御がシリアル通信で出来るところが気に入りました。表示輝度も変えることが出来ます。追加した部品の配線は基板のパターンから直接行っています。 | |
| (Amazonで購入した表示モジュール) | |
| 激安です。2セット入ってます。製作例もWEB上に沢山あるみたいなので簡単に使いこなせそうと思います。 | |
| (接続用ピンヘッダーを垂直の物に交換) | |
| 7セグメントを駆動する中国製の専用ICが実装されています。データシートを読み取って自力でプログラミングするだけの馬力が無かったので、WEBを検索して次の記事を参考にさせていただきました。ソースも公開されていますので、あっさり移植出来ました。この場をお借りして作者の方に感謝申し上げます。 | |
| ゆるキャリエンジニア日誌:PICマイコンと TM1637 で7セグLEDを光らす。 | |
| https://nukomabo.work/post-461/ | |
|  | |
| (PICマイコンポートの割り付け) | |
| プッシュボタン(SW1)を押す毎に局を切り換える仕様にしています。切り換え時には受信周波数を数秒間表示します。そこで放置すると周波数表示は消灯します。少しでも電池消費を抑えるためです。周波数消灯中にSW1を押すと今受信している周波数を表示します。周波数表示中にSW1を押すと次の周波数に移ります。受信周波数は予めプログラムしています。受信地域が変わる場合はマイコンのプログラムを書き換える必要があります。 | |
|  | |
| (内蔵EEPROMの割り付け) | |
| 使用しているPICマイコンにはEEPROMが内蔵されているので、電源を切っても前回受信している周波数を受信出来ます。 | |
| ここからは透明ケースの部材について説明します。 | |
| (毎度お馴染みの2mm厚の透明PET樹脂板) | |
| 私が今回作った多きさでは、上写真の板が2枚必要になります。 | |
| (5mm角の三角棒) | |
| PET樹脂板の接着に使用します。もちろんアクリル系の接着剤が必要です。 | |
| (単二電池2本用電池ボックス) | |
| さてここで懐かしいスピーカーの登場です。以前短波ラジオに使ったスピーカーがひとつ余ってましたので、それを出してきました。 | |
| (またまた登場の懐かしいスピーカー) | |
| Stereo誌2017年ムック本のパイオニア製6cmフルレンジスピーカーです。FMラジオがかなり聴きやすくなると思います。 | |
| (パイオニア製6cmプルレンジスピーカー) | |
| 電池ボックスがある底面板と上部透明ケースを固定するための部品です。 | |
| (ジュラコンキャッチ) | |
| コンパクトな持ち手も購入しました。 | |
| (本当はドアのハンドル用だと思います) | |
| スピーカーの穴あけにはホールソーを使います。樹脂板を抜くには最適です。 | |
| (φ57mmのホールソー) | |
| ホールソーは一度購入しておくと後々使えて便利です。 | |
| (前面板の加工) | |
| スピーカーを取り付ける前面板のみ先に加工しておきます。スピーカーに合わせて取り付け穴も開けておきます。他の部品が入る穴は組み立ててから開けるほうが良いと思います。 | |
| (背面板です。大きさは前面板と同じです) | |
| (側面板です) | |
| (天面板です) | |
| (上部透明ケースを接着して組み立て) | |
| (13mm厚の集成材でケース底板を作ります) | |
| (電池ボックスとジュラコンキャッチを取り付け) | |
| 単二電池は重たくて電池ボックスから外れやすいので、テーピングしておくと良いと思います。 | |
| (透明ケースにもジュラコンキャッチを取り付けて他の穴あけ) | |
| 強力な磁石のため、スピーカーの取り付けにはかなり苦労しますが、他の部品を取り付けて全体の配線して完成です。 | |
| (完成するとこうなります) | |
| 7セグメント表示の表面にはスモークの薄い樹脂板を貼り付けておくと表示が見やすくなります。 | |
| (背面からも良い眺めです) | |
| 毎回書いてますが、私の場合、TVアンテナの部分から電波を入力しています。それでいて簡単に接続しやすいようにRCAジャックを使ってアンテナ入力としています。 | |
| スピーカーが良いので大変聞きやすい音で局を受信することが出来ます。これからもどんどん活躍してくれるFMラジオになるでしょう。 | |
| やっぱり、製作ってとても楽しいですね。これからもオーディオクラフト工房をよろしくお願いいたします。 | |
|  | |
| オーディオクラフト工房へ戻る | |
|  | |
| 
 |